B
a
r
k
h
a
Barkha Recruitment
Recruitment Methodology
Overseas Employment
Memberships
Demand Letter
Barkha Holy Tours
Hajj & Umrah
Iran Ziyarat Tour
Iraq Ziyarat Tour
Syria Ziyarat Tour
Sikh Yatra in Pakistan
Barkha Consultancy Services
Study Visa
Visit Visa
Business Visa B2B
Other Services
Media House
Construction Division
Real Estate
Supreme City Master Plan
Barkha Trading Services
Clients Served & Registration
About
Our Team
Organogram
Estate & Builder
Certifications
Pakistan Enggineering Council Licence
Certificate of Incorporation
OEP License
Travel Agency Lisence
Memberships
Our Valued Clients
Gallery
Contact
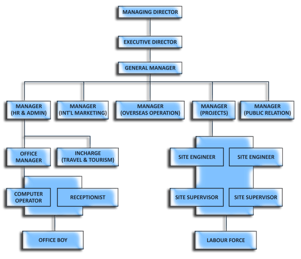
Organogram
Home
Organogram
Organizational Structure
Visual Representation of Our Management Hierarchy and Departmental Workflow
Subscribe for
latest update